伟德bv1946官网
MENU
网站首页
部门概况
通知公告
规章制度
下载中心
学校首页
网站首页
部门概况
通知公告
规章制度
下载中心
学校首页
网站首页
网站首页
新闻中心
学校团委
学生资助
心理健康教育
学校武装部
学校武装部
当前位置:
网站首页
>>
学校武装部
>> 正文
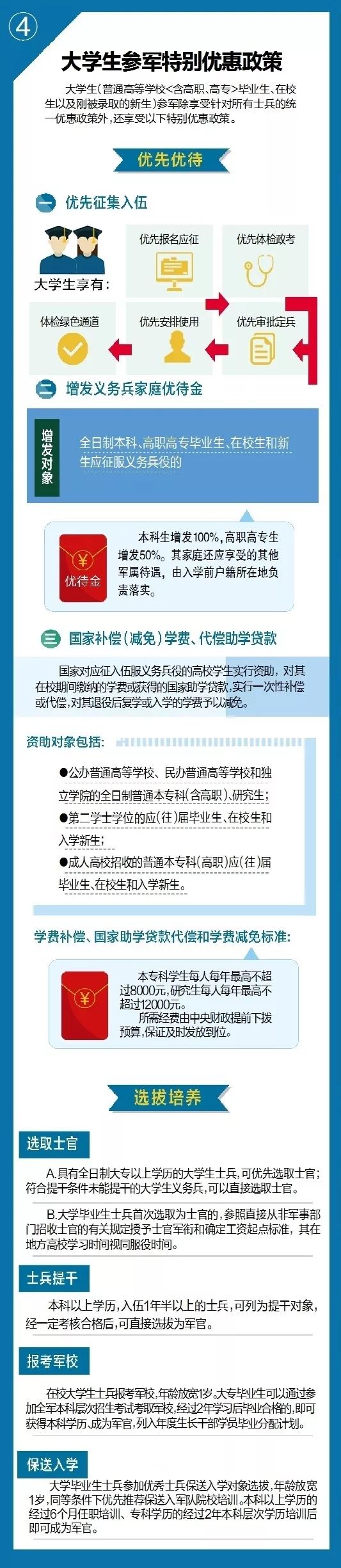
湖北省征兵办详解2018年系列征兵政策
2018年12月10日 10:23 点击:[]
了解今年征兵有关政策规定
逐一解读2018年系列征兵政策
有所帮助
上一条:
优抚对象及其子女教育优待暂行办法
下一条:
经济待遇